Qualität und Kompetenz seit mehr als 15 Jahren
Seit 2010 planen und realisieren wir solare Energiesysteme.
In dieser Zeit haben wir uns ständig weiterentwickelt und umfangreiches Know How aufgebaut, um unsere Kunden optimal zu beraten und auch anspruchsvolle Projekte erfolgreich umzusetzen.
Niemand kann alles gleich gut …..
Wir haben uns deshalb spezialisiert auf die besonderen Anforderungen bei der Projektierung und Realisierung mittelgroßer Solaranlagen auf gewerblichen Dächern (ca. 30 kWp bis 950 kWp) und kleinerer Solarparks auf Freiflächen (ca. 300 kWp bis 5 MWp) sowie deren Betriebsführung im technischen wie auch im kaufmännischen Bereich.
BERATUNG, PLANUNG, PROJEKTIERUNG
Jedes gute Projekt beginnt mit einer guten Planung !
Wir analysieren die vorhandenen Rahmenbedingungen und entwickeln mit Ihnen eine maßgeschneiderte Lösung für Ihre Anforderungen – egal ob Dach- oder Freiflächenanlage, Eigenstromversorgung oder Volleinspeisung, mit oder ohne Batteriespeichersystem …..

REALISIERUNG
15 Jahre Erfahrung im Aufbau gewerblicher PV-Anlagen sind eine solide Grundlage für die Realisierung auch anspruchsvoller Projekte.
Gute Einkaufskonditionen bei Herstellern und Lieferanten sichern eine nachhaltige Qualität und exzellente Preise für unsere Kunden.
Bewährte jahrelange Partnerschaften ergänzen und stützen unser eigenes Leistungsprofil und gewährleisten eine zuverlässige Umsetzung auch größerer Solarprojekte.

BETRIEB, WARTUNG, REPARATUR
Die PV-Anlage ist am Netz und in Betrieb – und nun ?
Wir unterstützen bei der technischen und kaufmännischen Betriebsführung – z.B. bei der Kommunikation mit dem Netzbetreiber, der Prüfung der erhaltenen Abrechnungen, der Direktvermarktung…..
Wir optimieren mit Ihnen den Betrieb der Anlage und die Eigenstromnutzung. Wir überwachen die Anlage technisch und führen Wartung und Reparaturen aus.

Unsere Leistungen
PV-Anlagen im Leistungssegment oberhalb von 100 kW stellen erhöhte Anforderungen – insbesondere im Hinblick auf den Netzanschluss, die Datenabfrage und Steuerung durch die Netzbetreiber, die Zertifizierung und die erforderlichen Genehmigungsverfahren, die Vermarktung und den Anlagenbetrieb.
Gemeinsam mit Partnern und Lieferanten stellen wir die geeigneten Produkte und Leistungen bereit, um auch unter schwierigen Rahmenbedingungen optimale Lösungen zu entwickeln und anspruchsvolle Anlagenkonzepte umzusetzen.
Mit unserem zweiten traditionellen Geschäftsfeld – der Informationstechnik – ergänzen wir unser Leistungsspektrum. Hier bieten wir insbesondere professionelle Dienstleistungen und Lösungen zur Datenkommunikation sowie für die Fernüberwachung und Steuerung großer Photovoltaikanlagen an.
BERATUNG UND PLANUNG
Umfassende Analyse und Projektberatung:
Analyse der örtlichen Rahmenbedingungen, der wirtschaftlichen Zielstellungen, des geplanten Investitionsvolumens, der Netzanschlusssituation, der vorhandenen Objekte und Flächen zur Installation
Davon ausgehend – Erarbeitung eines groben Anlagenkonzeptes inklusive Wirtschaftlichkeitsanalyse
Gegebenenfalls Netzanschlussanfragen und behördliche Genehmigungen
PROJEKTIERUNG
Technische Projektierung und detaillierte Anlagenplanung:
– System- / Produktauswahl
– Belegungspläne, Stringpläne, Verläufe Kabeltrassen
– Planung der Schaltanlagen und Netzanschlüsse
– Abstimmung und Planungen zu Umsetzung der Anforderungen der Netzbetreiber, Direktvermarkter etc.
Gegebenenfalls – Vorbereitung und Begleitung des gesamten Prozesses zur Erlangung des erforderlichen Anlagenzertifikates
TECHNISCHE REALISIERUNG / MONTAGE
Lieferung sämtlicher technischer Komponenten (Montagesysteme, PV-Module, Wechselrichter, Kabel, Batteriespeicher, Steuereinrichtungen, Schaltanlagen und Datensysteme)
Exzellente Partnerschaften gewährleisten die Beschaffung der technischen Komponenten zu günstigen Preisen
Installation der gesamten Anlage (bei Großprojekten in bewährter Kooperation mit leistungsfähigen Partnerunternehmen)
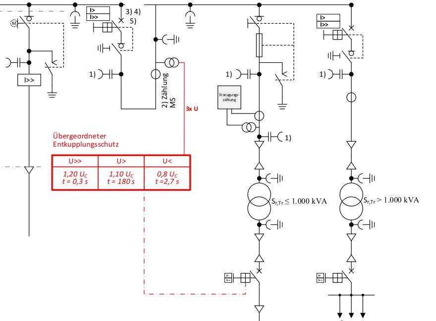
NETZANSCHLUSS UND NETZMANAGEMENT
Planung, Lieferung und Installation der Schaltanlage
Herstellung des Netzanschlusses in enger Abstimmung mit dem Netzbetreiber
Planung, Lieferung und Einrichtung der Datenfernübertragungs- und Steuerungstechnik für den Netz- und Anlagenschutz und die Netzmanagementfunktionen für den Energieversorger (Datenerfassung und Fernwirktechnik)
ggf. Steuerungstechnik zur Leistungsflussüberwachung und Einspeiseleistungsbegrenzung (Pav,e) sowie zum Anlagenmonitoring und zum Energiemanagement
INBETRIEBSETZUNG UND ZERTIFIZIERUNG
Antragstellungen und Anmeldungen zur Inbetriebsetzung
Durchführung der kompletten Inbetriebnahme der Anlage mit dem Netzbetreiber nach den vorgegebenen Ablaufprozeduren
Unterstützung bei der technischen Abnahme und Zertifizierung
Unterstützung bei der vertraglichen Gestaltung der Vermarktung (Einspeiseverträge, Abrechnungen, Direktvermarktung)
TECHNISCHE UND KAUFMÄNNISCHE BETRIEBSFÜHRUNG
Fernsteuerung und laufende Fernüberwachung des Anlagenbetriebs
Sofortreaktion bei Betriebsstörungen
Wartung und ggf. Reparaturen
Logdatenauswertung, Ertragsermittlung und Ertragsvergleich
Prüfung der Einspeiseabrechnungen und kaufmännische Auswertung und Beratung
Warum Sie gerade uns vertrauen sollen …
Unsere Erfahrung – Ihre Garantie
Solare Energiesysteme für Gewerbe und Industrie – das sind mittlerweile komplexe Systeme, die zahlreiche Variations- und Nutzungsmöglichkeiten bieten. An Anlagen über 100 kW werden durch die Netzbetreiber weitreichende Anforderungen gestellt, um sie in die Versorgungsnetze zu integrieren, zu steuern und abzurechnen. Die Kopplung mit Batteriespeichersystemen und Ladestationen ermöglicht eine optimale Nutzung und Vermarktung der erzeugten Energie.
Kundennähe und Individualität
Wir richten jedes Projekt auf die besonderen Ansprüche unserer Kunden aus und erarbeiten ausgehend von den Voraussetzungen und Zielstellungen die bestmöglichen Konzepte.
Wir sind dann da, wenn Lösungen von der Stange nicht ausreichen.
Jahrelange Expertise
Neue Produkte, Vorschriften und Standards , komplexe Kommunikations- und Steuerungssysteme, Zertifizierungsverfahren, ca. 850 Netzbetreiber in Deutschland mit individuellen Anforderungen …
Sie profitieren von unserer jahrelangen Erfahrung.
Beste Preise
Wir haben exzellente Einkaufskonditionen aufgebaut und arbeiten hocheffizient.
Das sichert beste Preise für unsere Kunden.
Nachhaltige Betreuung
Auch nach der Inbetriebnahme Ihrer Energieanlage sind wir dauerhaft für Sie da und sichern durch die technische Wartung und Betriebsführung sowie die kaufmännische Prüfung und Beratung den Wert Ihrer Investition.
Einblicke – Impressionen unserer Arbeit
… ein Querschnitt …

Professionelle Beratung
Visualisierung und Variantenvergleich

Montageplanung
Montageplan und Verschaltung

Netzanschlussplanung
Anträge und Unterlagen für Netzbetreiber

Gewerbehallen

Gewerbehallen

Gewerbehallen

Gewerbehallen

Gewerbehallen

Gewerbehallen

Gewerbehallen

Gewerbehallen

Gewerbehallen

Freiflächenanlagen

Freiflächenanlagen

Freiflächenanlagen

Freiflächenanlagen

Freiflächenanlagen

Freiflächenanlagen

Netzanschluss, Schaltanlagen

Netzanschluss, Schaltanlagen

Netzanschluss, Schaltanlagen

Fernwirktechnik

Anlagen-Steuerungstechnik



